Search

×

【全球招贤令】深圳市光明科学城急需紧缺人才“招贤令”暨第二届“万名博士聚光明”活动

Read:1928   / Time:2022-11-24

图片

深圳·光明

综合性国家科学中心


挑大梁、当主角

代表深圳参与未来科技竞争


70余家重点单位

年薪50万以上急需紧缺人才岗位200余个

博士以上人才岗位1600余个

多重补助

等你来选!


图片


事业无忧·住房无忧·教育无忧·生活无忧


活动简介




为深入贯彻落实二十大会议精神,加快推进深圳市光明区人才高地建设,为光明科学城建设事业集聚急需紧缺人才,中共深圳市光明区委组织部拟于 2022年12月16日-18日举办光明科学城急需紧缺人才“招贤令”暨第二届“万名博士聚光明”活动。现诚挚邀请广大博士人才、急需紧缺人才来光明交流学习、就业创业,赴重点意向单位实地考察,与用人单位、创新载体一对一深入沟通交流,了解光明区人才环境与发展战略,领略光明区经济环境与发展前景。




图片
 活动时间、地点


时间:2022年12月16日-18日

地点:深圳市光明区



图片
 组织机构


主办单位:中共深圳市光明区委组织部

承办单位: 北京一体科技发展集团有限公司

协办单位:领军企业研究院



图片
 日程安排

图片

图片
 邀请对象
🌟 有意到深圳市光明区就业、创业,符合光明区人才岗位需求的博士研究生(含在读及在职博士)、符合光明区急需紧缺人才目录的高层次人才;

🌟 获得国家、省、市(地级以上)科学技术奖励,拥有自主知识产权或国家发明专利等有意来光明进行合作研究或实施成果转化的创新创业人才。

图片
 其他事宜

🌟活动不收注册费、会务费、资料费,会议期间统一免费安排食宿,提供接送机、接送站服务,并为参会人才提供交通补助。

🌟参会名额100人,报名截止时间2022年12月5日。简历审核通过,将正式电话通知参会。

🌟签约落地光明区博士人才,可享受深圳市、光明区相关人才奖励政策。
图片
 部分重点博士岗位需求单位

图片

图片
 报名方式

扫码查阅用人单位及博士岗位详情,有意参加活动,符合报名条件者,请扫二维码报名并提交个人详细简历,或将简历发送至邮箱gongxinlingjun@163.com

联系人:佘老师13381382338


图片

(岗位信息扫码查询)


图片

(活动扫码报名)



关于邀请参加
深圳市光明区“万名博士聚光明”活动的函

图片

图片


科学之城 创享光明


图片


成立行政区4年来

光明实现了华丽蝶变


成立四周年来,光明区抢抓千载难逢的历史机遇,以“不负韶华”的实干精神日夜兼程、激流勇进,锚定世界一流科学城和深圳北部中心的目标不动摇,以大湾区综合性国家科学中心先行启动区建设为总牵引,争做代表深圳参与未来科技竞争的第一艘“冲锋舟”,集中力量打造“原始创新策源地、科研经济先行地、创新人才集聚地”。如今,99平方公里的光明科学城,集中布局了23个重大科技创新载体,包括9个大科学装置、10个前沿交叉研究平台、2个广东省实验室、2所研究型高校。光明科学城“磁吸效应”还在不断增强,正加快成为重要的国家战略科技力量。


图片



品质生活 触手可及



教育方面

图片


2018至2021年,光明区新改扩建21所学校,新增公办中小学学位39630个,平均每年新增近万学位,2022至2025年将新增中小学学位近4万个。近年来,光明区着力提高教育水平,打造教育高地,累计引进中山大学、南方科技大学、深圳大学、深圳中学等11所知名高校、科研机构、名校。其中,中山大学深圳附属学校、深圳实验光明学校等7个优质合作办学项目已落地。


图片




医疗方面

图片


今年,中大附七医院、国科大深圳医院双双通过三甲现场评选。中大附七医院二期、国科大深圳医院新院区已动工建设,深圳市中医院光明院区一期预计于年底竣工,光明区妇幼保健院项目稳步推进,光明国际中医药港加快推进建设。光明区医疗卫生项目全部建成后,全区总床位数将达到1.07万张,千人床位数7.64张,不出光明,居民便能在“家门口”享受到优质医疗服务。




交通方面

2020年,地铁6号线建成通车,光明正式迈入地铁时代;2021年,赣深高铁建成通车。未来,光明将是深圳地铁快线布局最密集的地区之一,6号线、在建中的13号线,配合光明城高铁站,构建内通外联的综合交通体系。



文体方面
·


光明文化艺术中心,全年都能欣赏高质量的话剧、音乐剧、舞剧。光明区还围绕活力之区建设,推出马术、赛艇、网球、山地自行车等品牌赛事,在家门口就能享受国际化的文体服务。



居住方面

图片


光明是深圳人才保障房最大供给区和建设区,截至“十三五”期末已累计建设筹集公共住房逾3.46万套,已建成各类公共住房约1.4万套,基本住房保障率接近100%。“十四五”期间,光明区预计新增开工建设筹集公共住房4万套,新建成公共住房3.2万套,新供应商品房面积360万平方米



生态方面
·


这里,山环水抱,是全国首批8个绿色生态示范城区之一,山水田林湖景观壮丽,占总用地面积的59%,15条河流穿城而过,森林覆盖率达27.28%,生态控制线内面积占土地总面积的53%,基本农田面积占深圳市的44%,279个公园星罗棋布……光明正在加快推进“山水连城计划”,将贯通大顶岭、麒麟山、茅洲河、光明湖等区域,连线成片实现全域景观。推窗见田园,迈步入山水。光明正成为越来越多人的诗意居所。




云赏光明 遇见美好


图片


从深圳边陲到舞台中央

光明硬核出圈

成为国家战略科技力量、

深圳决胜长远的关键板块

光明重任在肩、未来可期


图片

深圳市、光明区

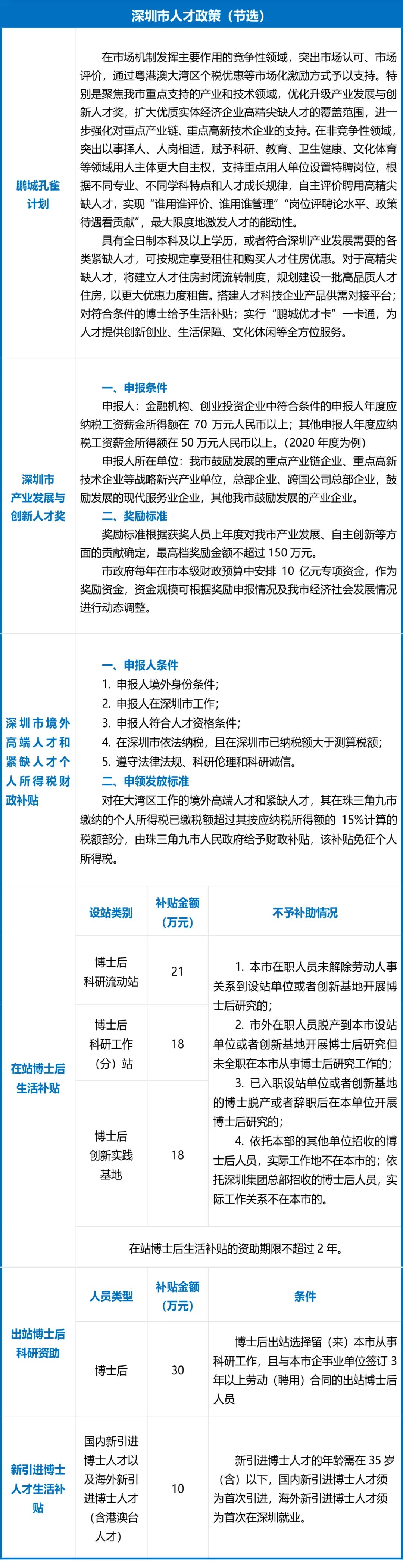
部分高层次人才奖励、优惠政策

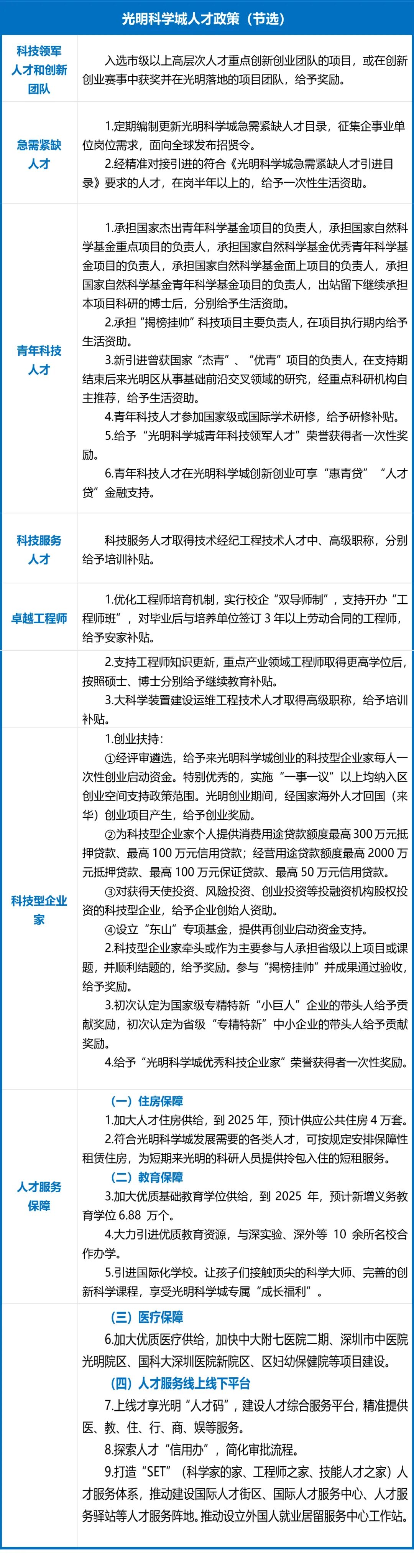
图片

图片